Allgemeine Informationen über Unternehmen, Partnerschaften undKarriere bei CADENAS.
Nichts verpassen! Informieren Sie sich über alle Neuigkeiten und Events.
Die visuelle Suchmaschine der nächsten Dimension für 3D Herstellerkomponenten
Schnelle und komfortable Hilfestellung bei allen Fragen zu unseren Produkten & Lösungen.
Weitere spannende Inhalte finden Sie hier.
Nutzen Sie unser Kontaktformular oder finden Sie eine Nieder-lassung in Ihrer Nähe.
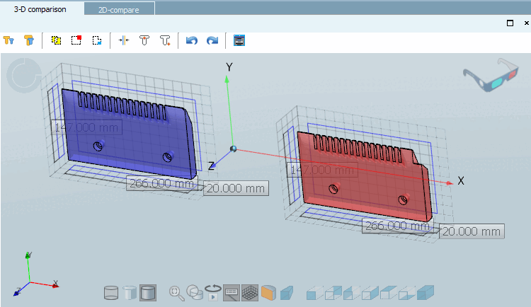
Der Teilevergleich kann eng verzahnt sowohl in 3D, als auch in 2D durchgeführt werden.
Bauteilvergleich [Part comparison] -> 3D-Vergleich [3D comparison]
Bauteilvergleich [Part comparison] -> 2D-Vergleich [2D comparison]