General information about the company and partnerships
Don´t miss anything! Inform yourself aboutall news and events.
The next dimension visual 3d search engine for manufacturer components
Fast and comfortable support for all questions about our products & solutions.
Explore more exciting content here.
Use our contact form or find a branch office nearby.
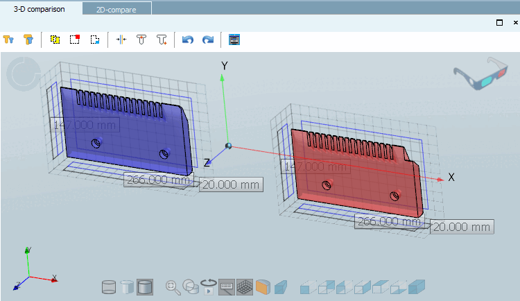
The parts comparison can be done in 3D as well as in 2D.
Component comparison [Part comparison] -> 3D comparison
Component comparison [Part comparison] -> 2D comparison