2.8.2. Schizzo 2 - Dado esagonale

Per creare l'esagono del dado, è necessario creare un altro schizzo 2D, che si sposta sul "vuoto" del dado esistente come"modello" e rimuove il materiale sporgente.

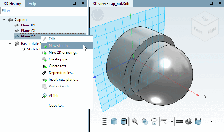
Selezionare il livello YZ [Plane YZ] per lo schizzo 2:

  1. Nell'area di dialogo della cronologia 3D [3D History], fare clic sul piano YZ con il tasto secondario del mouse.

  2. Nel menu contestuale, selezionare il comando Nuovo schizzo.... [New sketch...]

    -> La vista torna allo Sketcher. [Sketcher]

    Figura 2.35.