2.8.2. Sketch 2 – Hutmutter-Sechskant

Um den Hutmutter-Sechskant zu erzeugen, muss ein weiterer 2D-Sketch erstellt werden, der als „Schablone“ über den bereits vorhandenen Hutmutter-„Rohkörper“ fährt und das überstehende Material entfernt.

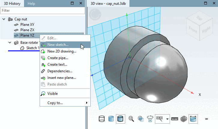
Wählen Sie für Sketch 2 die Ebene YZ [Plane YZ]:

  1. Klicken Sie im Dialogbereich 3D Historie [3D History] mit der sekundären Maustaste auf Plane YZ.

  2. Wählen Sie im Kontextmenü den Befehl Neuer Sketch... [New sketch...].

    -> Die Ansicht wechselt wieder in den Sketcher.