7.2. Chiamata PARTdesigner

PARTdesigner viene richiamato in PARTproject dopo aver selezionato il file desiderato in Selezione progetto [Project selection] e quindi tramite il comando del menu contestuale o nella finestra di aggancio Impostazioni [Settings] facendo clic sul pulsante Modifica [Edit].

A seconda del file utilizzato per la chiamata, PARTdesigner si apre con le finestre di aggancio specificamente richieste.

Con PARTdesigner è possibile modificare i seguenti tipi di file:

  • File *.3db: Selezione del file desiderato -> Finestra di aggancio Impostazioni [Settings] -> Pulsante Modifica [Edit]

    Figura 7.4. 

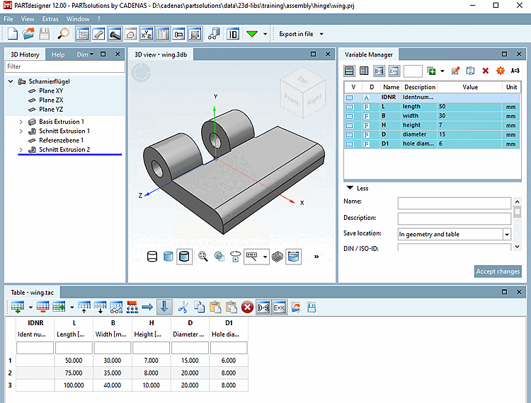
    PARTdesigner si apre con le finestre di aggancio Storia 3D [3D History], Vista 3D [3D view], Gestione variabili [Variable Manager] e Tabella [Table].

    Figura 7.5. 

  • File *.tab/tac: Selezionare il file desiderato > scheda Impostazioni [Settings] > pulsante Modifica [Edit]

    Figura 7.6. 

    PARTdesigner si apre con le finestre di aggancio Tabella [Table] e Gestione variabili [Variable Manager].

    Figura 7.7. 

  • File *_asmcfg.prj: Selezione progetto [Project selection] -> Comando del menu contestuale Apri con PARTdesigner [Open with PARTdesigner]

    Figura 7.8. 

    -> PARTdesigner si apre con le finestre di aggancio Configuratore [Configurator], Vista 3D [3D view], Struttura [Assembly] e Tabella [Table].

    L'illustrazione mostra il modulo completamente assemblato.

    Figura 7.9. L'illustrazione mostra il modulo completamente assemblato.