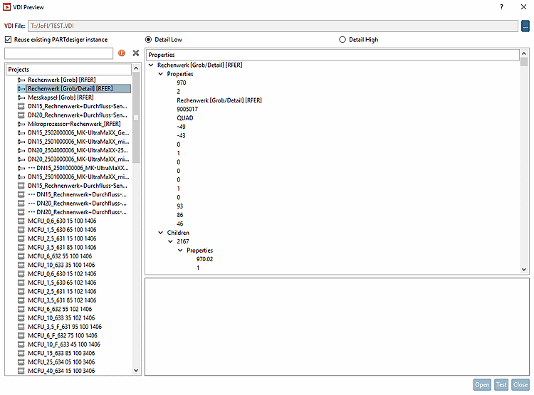
Im Extras-Menü unter Zusatzmodule [Additional modules] → VDI Vorschau [VDI Preview] haben Sie noch vor Aufbau eines Kataloges die Möglichkeit sich Geometrie und Struktur anzusehen und eine Überprüfung hinsichtlich möglicher Fehler vorzunehmen.
Gehen Sie hierzu folgendermaßen vor:
Klicken Sie auf VDI Vorschau [VDI Preview].
→ Ein Explorer-Fenster wird geöffnet.
Öffnen Sie die gewünschte VDI-Datei.
→ Das Dialogfenster VDI Vorschau [VDI Preview] wird geöffnet. Projekte, die nicht mit Detailstufe Detail Hoch [Detail High] vorhanden sind, werden durchgestrichen
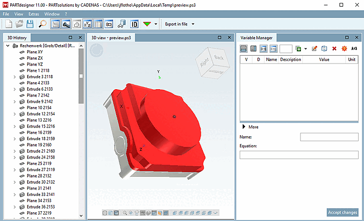
gekennzeichnet.Mit Doppelklick auf einen Eintrag oder Selektion und Klick auf wird das Bauteil im PARTdesigner geöffnet.
Mit Klick auf werden alle Einträge der linken Auflistung durchgetestet, ob sie ins ps3-Format konvertiert werden können.
Nach Abschluss des Tests werden die Icons entsprechend angepasst und Fehlermeldungen (sofern vorhanden) unten in der leeren Textbox angezeigt. In der Auflistung links werden fehlerhafte Elemente mit
gekennzeichnet.Fehler heißt: Beim Umwandeln von vdi nach ps3 ging etwas schief. Das beginnt bei einem echten Konvertierungsfehler und geht bis zu einem "Disjoint" (z.B. Fehler im resultierenden Bauteil). Für Details muss man das Teil anklicken, dann werden die entsprechenden Fehlermeldungen in der Textbox angezeigt.




