Mit dem Feature Textur-Label können Bilder (z.B. ein Display oder ein Aufkleber/Logo) auf Flächen von Bauteilen gesetzt werden.
Die Labels werden analog zu Materialien definiert.
Textur-Labels werden nicht an CAD-Systeme übertragen.
Definieren Sie die gewünschten Textur-Label in PARTproject unter Rendermaterialien verwalten.
Öffnen Sie den Dialog per Klick auf die Durchsuchen-Schaltfläche .
-> Das Dialogfenster Material für 3D-Voransicht editieren wird geöffnet.
Wählen Sie unter Farbtextur den Bildpfad zum Bild, das als Label verwendet werden soll und aktivieren Sie das Auswahlkästchen Textur-Label.
(Lizenz und Quelle müssen ebenfalls ausgefüllt werden, damit der Dialog geschlossen werden kann, was aber nichts mit dem Label an sich zu tun hat.)
Auf diese Weise angelegte Materialien stehen später für das Zuweisen im PARTdesigner zur Verfügung.
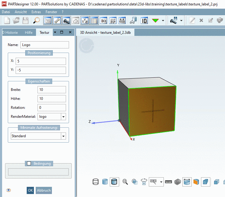
Öffnen Sie das Kontextmenü und klicken Sie auf den Befehl Textur-Label.
Selektieren Sie ein Koordinatensystem (ähnlich wie bei Sketch auf Fläche).
Bestimmen Sie Positionierung, Größe und Rotation des Labels. Wählen Sie im Listenfeld unter RenderMaterial das gewünschte Label.
Aktualisieren Sie den Anzeigeindex und öffnen Sie das Bauteil in PARTdataManager.








