Der Anzeigename des Dockingfensters "Werkzeuge" variiert je nach gewählter Funktion wie z.B. Base extrude, Cut extrude, Muster, Sweep, etc.
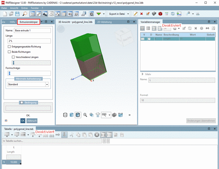
Während ein Werkzeug aktiv ist, werden Historie-Baum, Variablenmanager, Tabelle automatisch deaktiviert, um Modelländerungen zu verhindern; außerdem wird das Kontextmenü der 3D Ansicht nicht angezeigt.
Die 3D Ansicht selbst bleibt auch bei geöffnetem Bearbeitungsdialog aktiv. Sie können also Werte ändern und sich den Effekt unmittelbar in 3D ansehen. Siehe oben.[108]
Das Dockingfenster Werkzeuge verhält sich wie alle anderen auch. Es erlaubt Anpassung der Größe, Position, Loslösen aus dem Verbund.
Wird das Dockingfenster mit einem aktiven Werkzeug geschlossen, werden Änderungen nicht angewendet.
Das Dockingfenster kann angezeigt oder versteckt werden, wenn die aktuelle Ansicht 3D-Modelling ist (gleiches Verhalten wie der Historie-Baum) und erlaubt somit keinen Zugriff während beispielsweise die Sketcher-Ansicht aktiv ist oder Sie sich im Tabellen-Modus[109] befinden.
Entsprechend der Selektion in der 3D Historie oder 3D Ansicht werden in der Toolbar Werkzeuge die jeweiligen Icons angezeigt. Dieselben Befehle finden sich auch in den Kontextmenüs des Historie-Baumes. Im Folgenden erhalten Sie eine Übersicht zu den verschiedenen Selektionsmöglichkeiten.

![[Hinweis]](https://webapi.partcommunity.com/service/help/latest/pages/de/installation_ecatalogsolutions/doc/images/note.png)

































