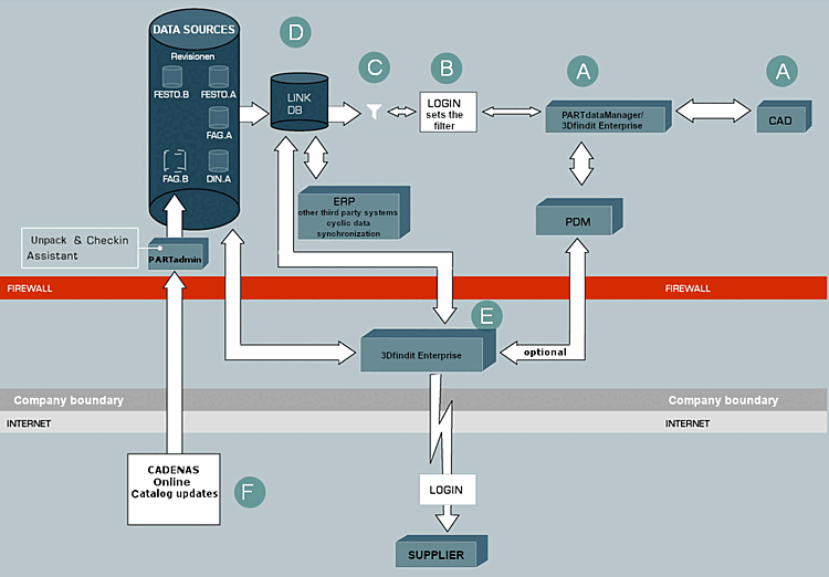
Die folgende Darstellung zeigt den gesamten Workflow zwischen CAD, PARTsolutions, PDM/ERP, LinkDB, Katalogen, und externen Anbindungen.
A : Während eines Konstruktions- bzw. Einkaufsprozesses ruft der Ingenieur bzw. Einkäufer das intelligente Teilemanagementsystem vom CAD oder von seinem Arbeitsplatz aus auf.
Eine ausführliche Beschreibung der PARTsolutions-Befehle im CAD finden Sie unter Kapitel 2, Aufruf von Enterprise 3Dfindit (Professional) aus CAD-Systemen in ENTERPRISE 3Dfindit (Professional) - Anwender.
B : Nach Identifikation seiner Person und Rolle durch das System - üblicherweise wird dies über Single Sign On (einmalige Betriebssystem-Anmeldung) und zentraler Verwaltung der Anwenderdaten in einer zentralen LDAP-Datenbank gelöst - erhält er Zugriff auf die zentrale Norm-, Wiederhol- und Kaufteile Datenbank.
C : Je nach Rolle und Berechtigung des Anwenders sind die Sichten auf den Teilebestand unterschiedlich.
Eine Beschreibung aus Anwendersicht hierzu finden Sie unter Abschnitt 3.1.11, „PARTdataManager – ERP/PDM Erweiterungen “ in ENTERPRISE 3Dfindit (Professional) - Anwender.
Detaillierte Informationen zum Einrichten des Rollen-Rechte-Systems finden Sie unter Abschnitt 4.7.1, „ ERP-Umgebung-Übersicht“.
D : Geometrische Norm-, Wiederhol- und Kaufteiledaten wie Länge, Breite, Höhe sind direkt über eine relationale Referenzierungsdatenbank (LinkDB) per Online-Zugriff oder eine Online-Replikation mit beliebigen weiteren Unternehmensdaten verknüpft. Die gesamten Daten werden in der Oberfläche des Teilemanagementsystems PARTsolutions dargestellt. Nach Auswahl des Teiles wird die entsprechende Geometrie generiert bzw. aus dem PDM-System entnommen und im CAD-System platziert.
Zur initialen Verknüpfung von Daten aus Drittsystemen mit PARTsolutions siehe Abschnitt 1.1, „ Artikelzuordnung (initiale Befüllung der LinkDB) “ in PARTwarehouse.
E : Über Webtechnologie können Zulieferer online auf den selben Datenstamm zugreifen. PARTsolutions unterstützt Sie auch bei der Definition der Workflows, wie das Beantragen oder das Anlegen von Artikelstammnummern. Herstellerkataloge werden mehrmals jährlich aktualisiert. Informationen über Produktänderungen, Neuerungen oder die Bereinigung des Produktportfolios müssen auch in Ihren Systemen zeitnah verfügbar sein.
F : Für die Aktualisierung der Teilekataloge ist daher ein integrierter Update-Assistent verfügbar, der den aktuellen Datenbestand mit dem neuesten Katalogstand der Hersteller abgleicht und neue Revisionsstände zum Download ermittelt. Die Änderungen bei Herstellerkatalogen werden natürlich vor der Installation angezeigt und vorhandene Daten automatisch revisioniert. Ob sich Herstellerteile verändert haben oder nicht mehr lieferbar sind, wird durch den Aktualitätscheck erkannt und kann direkt an das angebundene ERP-System weitergereicht werden.

