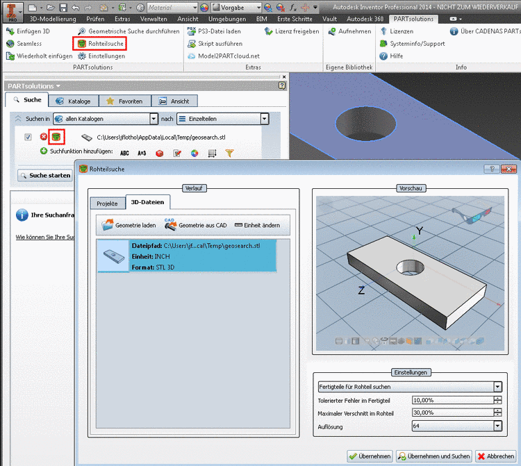
Im Modus
Partition Map
erfolgt eine Partitionierung der Fläche in Rechtecke.
Zuerst wird die Hauptebene angezeigt, immer 4 Cluster mit jeweils 4 Repräsentanten. So hat man 16 Grafiken zur Auswahl. Klickt man einen Cluster an, sieht man weitere 16 Bilder und zoomt automatisch Schritt für Schritt hinein bis man auf der untersten Ebene mit den Teilen angekommen ist. In jedem Cluster wird in der Ecke rechts oben immer angezeigt, wie viele Ergebnisse sich in dem Cluster befinden.
In die Cluster rechts oben wurde schon hineingezoomt und dann wieder herausgezoomt um woanders zu schauen.



![[Hinweis]](https://webapi.partcommunity.com/service/help/latest/pages/de/partwarehouse/doc/images/note.png)