Manchmal ist es sinnvoll, bestimmte Konstruktionsschritte (z.B. einen oder mehrere Sketche [Base extrude / Cut extrude] oder Muster, Drill, etc.) temporär zu deaktivieren (z.B. zu Testzwecken).
Verwenden Sie hierfür die Funktion Deaktivieren / Aktivieren. Sie können diese auf einen einzelnen Sketch genau so wie auf mehrere gleichzeitig anwenden.
Bei Anwendung von Deaktivieren gibt es zwei Möglichkeiten:
Bei Aktivieren läuft es genau anders herum.
Ausgeblendete
"Base extrude" werden mit einem entsprechenden Icon
gekennzeichnet.
Sketche mit
Bedingung werden standardmäßig mit dem if-Icon
gekennzeichnet.
![]() | Hinweis |
|---|---|
Das neue
Feature ist voll kompatibel mit älteren Versionen, nur das Icon
| |
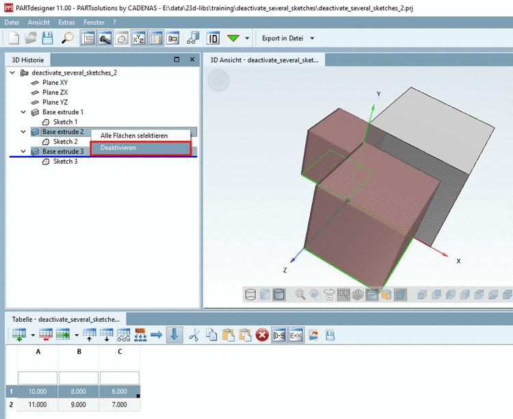
Ausgangssituation: Für Sketch 3 existiert eine Bedingung, für Sketch 2 nicht. Beide sollen ausgeblendet werden.
Markieren Sie die gewünschten Base extrude und klicken Sie den Kontextmenübefehl Deaktivieren.
-> Die ausgeblendeten "Base extrude" werden mit einem entsprechenden Icon
gekennzeichnet.-> Standardmäßig werden die Sketche mit dem if-Icon
gekennzeichnet.Öffnen Sie Base extrude 2. Es wurde die ungültige Bedingung "0=1" eingefügt.
Öffnen Sie Base extrude 3. Hier wurde zu der zuvor schon bestehenden Bedingung "C=6" mit "&" die ungültige Bedingung "0=1" angefügt.
Um die Sketche wieder zu aktivieren, klicken Sie auf den Kontextmenübefehl Aktivieren.


![[Hinweis]](https://webapi.partcommunity.com/service/help/latest/pages/de/partwarehouse/doc/images/note.png)





