Setzen Sie direkt in der 3D Ansicht tangentiale Ebenen auf gerundeten Flächen (extrudierter oder rotierter Kreis / Kreisbogen).
Öffnen Sie das Kontextmenü und klicken Sie auf Tangentialebene.
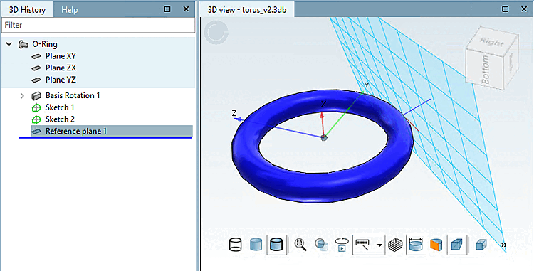
Abhängig davon ob eine Fläche mit Krümmung um eine Achse (z.B. Zylinder) vorliegt oder um zwei Achsen (z.B. Kugel oder Torus), erscheinen im Dockfenster Element editieren ein oder zwei Winkeleingabefelder, um die genaue Position der Ebene zu definieren.
Bestätigen Sie den Dialog mit .
-> Die tangentiale Ebene wird als Reference plane angelegt und beim Export als Absolute Ebene behandelt.




