General information about the company and partnerships
Don´t miss anything! Inform yourself aboutall news and events.
The next dimension visual 3d search engine for manufacturer components
Fast and comfortable support for all questions about our products & solutions.
Explore more exciting content here.
Use our contact form or find a branch office nearby.
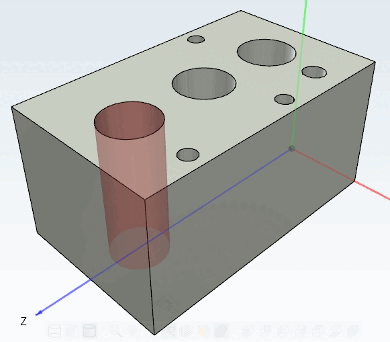
Example 1:
A suitable screw or drill bit can be searched for on the basis of a hole.
Selection
In this example, the feature occurs in very different parts.
Results
Example 2:
Search part
Result