1.3.4.10.5.4. Partielle Suche: Suche nach Negativteilen

Beispiel 1:

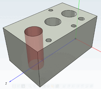
Auf der Basis eines Lochs kann eine passende Schraube oder ein entsprechender Bohrer gesucht werden.

Selektion

Selektion

Im vorliegenden Beispiel kommt das Feature in sehr unterschiedlichen Teilen vor.

Ergebnisse

Ergebnisse

Beispiel 2:

Suchteil

Suchteil

Ergebnis

Ergebnis