Zur Platzierung von Elektrotechnikbauteilen im CAD soll Folgendes gelten:
Der Anfügepunkt liegt in der linken unteren Ecke der Bounding Box des Bauteils (kleinstmöglicher das Bauteil umhüllender Quader mit Ausrichtung entlang der Achsen X,Y,Z).
Alle Achsen des Koordinatensystem sind positiv und die Z-Achse zeigt nach oben (wie im 1. Oktant).
Stellen Sie sich den 3-dimensionalen Raum zerlegt in 8 Oktanten vor: Der 1. Oktant (I) besteht aus Punkten, die alle drei positive Koordinaten x,y,z haben.
Um eine korrekte Bauteilplatzierung zu erreichen, wird in den meisten Fällen eine Verschiebung des Bauteils in Richtung von X-, Y- und Z-Achse nötig sein.
Verschiebung und Drehung können Sie mittels Dialog Absolute Ebene realisieren.
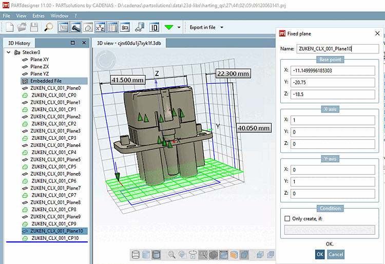
In der folgenden beispielhaften Abbildung sehen Sie ein Bauteil, bei dem die Ausrichtung korrekt ist (Z nach oben), sodass nur eine Verschiebung vorgenommen werden muss (siehe Eingaben unter Aufpunkt). Da die Z-Achse nach oben zeigt, müssen keine Achsen-Drehungen vorgenommen werden. Die Eingabefelder unter X-Achse behalten die Standardwerte 1,0,0. Die Eingabefelder unter Y-Achse behalten die Standardwerte 0,1,0.
Der Anfügepunkt kann mit Winkel 0 gesetzt werden, da keine Drehung vorgenommen werden soll, bzw. Drehungen über die Ebene realisiert werden.
Die Koordinaten des Anfügepunktes unter "Position" können auf 0,0 belassen werden, sodass der Anfügepunkt im Aufpunkt der Ebene zu liegen kommt.
![]() | Hinweis |
|---|---|
Alternativ kann eine nötige Verschiebung auch hier im Sketch vorgenommen werden anstatt via Dialog Absolute Ebene -> Aufpunkt. | |
Bei Bauteilen mit falscher Orientierung sind im Dialog Absolute Ebene unter X-Achse und Y-Achse entsprechende Anpassungen vorzunehmen.
Nach der Transformation (Drehung + Verschiebung) gilt:
Beispiel mit Drehung: Die Transformation erfolgt mit 2 Drehungen.
Die ursprüngliche X-Achse wird auf die Z-Achse gelegt (Z=1) und dann die ursprüngliche Y-Achse auf die X-Achse (X=1).
In einer exportierten PS3-Datei können Sie Orientierung und Verschiebung des Anfügepunktes kontrollieren:
Beispiel 1 (keine Achsendrehungen):
x-Achse wird abgebildet auf die x-Achse, y-Achse wird abgebildet auf die y-Achse, z-Achse wird abgebildet auf die z-Achse.
Die unterste Zeile zeigt die Verschiebung in Richtung von x-, y- und z-Achse.
Beispiel 2 (mit Achsendrehungen):
X-Achse wird abgebildet auf die negative z-Achse, y-Achse wird abgebildet auf die y-Achse, z-Achse wird abgebildet auf die x-Achse.
Die unterste Zeile zeigt die Verschiebung in Richtung von x-, y- und z-Achse.




![[Hinweis]](https://webapi.partcommunity.com/service/help/latest/pages/de/partsolutions_user/doc/images/note.png)




