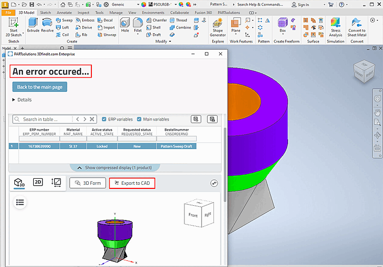
Wenn beispielsweise der Autologin zur LinkDB nicht funktioniert, erscheint beim Export eine Fehlermeldung.[82]
Soll der Export in jedem Fall durchgeführt werden, kann dies mit folgendem Schlüssel erzwungen werden.
[CadConnector] AllowFailingLinkDbConnect=YES

