In verschiedenen Bereichen (Elektro, Piping, BIM, etc.) besteht die Anforderung neben dem zu verbauenden Objekt, Freiräume zu kennzeichnen. Dies können sein Kollisionsräume [z.B. bei Transportbändern], Montage- und Wartungsräume [z.B. für Fenster, Sonnenschutz, Heizkessel] oder auch Bewegungsräume [z.B. vor/neben Sanitärgegenständen wie Waschbecken, Dusche].
Für diese Anforderungen gibt es in der CNS-Klassifikation verschiedene Klassen, die verschiedene geometrische Grundformen erzeugen:
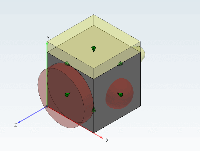
Sofern
Produkte mit den entsprechenden Klassenmerkmalen ausgestattet sind (in der
Regel wird dies automatisiert stattfinden), können in PARTdataManager (oder anderen Endmedien)
mit Klick auf Hilfsgeometrie
anzeigen [Show auxiliary geometry]
in der 3D-Ansicht entsprechende Räume visualisiert
werden.
Box (Der Anfügepunkt muss sich im Zentrum der Grundfläche befinden)
Zylinder (Der Anfügepunkt muss sich im Zentrum der Grundfläche befinden)
Kugel (Der Anfügepunkt muss sich im Zentrum der Kugel befinden)
Kegel (Der Anfügepunkt muss sich im Zentrum der Grundfläche befinden)
Kegelstumpf (Der Anfügepunkt muss sich im Zentrum der Grundfläche befinden)
Hierzu wird in PARTproject einem bestimmten Anfügepunkt (Filter "Anfügepunkte [Connection points]") unter Type of Area die gewünschte Klasse für die Erstellung eines Quaders, Zylinders, einer Kugel, eines Kegels oder stumpfen Kegels zugewiesen.
Im Dialogbereich Merkmale [Attributes] müssen die Klassenmerkmale 3D Identifikation [3D identification] und 3D-Dateiname [3D filename] verpflichtend gesetzt sein, ansonsten jeweils die entsprechenden Parameter zur Bestimmung der Geometrie Length (Y) (Länge), Width (X) (Breite), Height (Z) (Höhe), bzw. Diameter (Durchmesser) bezogen auf die Koordinaten des Anfügepunktes.
Weisen Sie unter Merkmal Type of Area im Listenfeld den Verwendungstyp optional zu:
![]() | Wichtig |
|---|---|
Ausnahme: Bei Kegel und Kegelstumpf gilt, dass diese erst als solche dargestellt werden, wenn auch der Type of Area definiert wird. | |
Weisen Sie unter dem Merkmal Type of barred area die zugehörigen ECLASS Advanced Verwendungstyp-Eigenschaften zu.
Für Translation und Rotation stehen die Merkmale TransX, TransY, TransZ, RotateX, RotateY und RotateZ zur Verfügung. Bei Translation verschiebt sich der Störkörpger entsprechend der Achsen des Anfügepunktes.
Die
Raume werden mit den unter $CADENAS_SETUP\partobjects\primitives\primitives.cfg
spezifizierten Farben eingefärbt.
[Cube_Maintenance] id=cube_maintenance file=cube.3db type=primitive color=#00cccc [Cube_Clearance] id=cube_clearance file=cube.3db type=primitive color=#FFFF66 [Cube_Operation] id=cube_operation file=cube.3db type=primitive color=#CC2200
Wird in PARTdataManager in der 3D Ansicht unter Klassifikationselemente [Classification Elements] die Option GeometryFormBox aktiviert, werden die einzelnen Klassenmerkmale angezeigt.
Mit
Klick auf Hilfsgeometrie anzeigen [Show auxiliary geometry]
werden die entsprechenden Räume visualisiert.





![[Wichtig]](https://webapi.partcommunity.com/service/help/latest/pages/de/partwarehouse/doc/images/important.png)


![Klassifikationselemente [Classification Elements] -> GeometryFormBox](https://webapi.partcommunity.com/service/help/latest/pages/de/partwarehouse/doc/resources/img/img_ddd70b105e5d45b3a0766ca1be22e797.png)
![Hilfsgeometrie anzeigen [Show auxiliary geometry]](https://webapi.partcommunity.com/service/help/latest/pages/de/partwarehouse/doc/resources/img/img_9164b0855bfb4a34b7357d4749c0864e.png)