Auf dem 3D Historie Element Pipe sind einige Aktionen per Kontextmenübefehl ausführbar.
Editieren...: Die betreffende Pipe wird im Dialogfenster 3D Ansicht geöffnet, wo sie komplett wieder hergestellt wird und weiter bearbeitet werden kann. Alle Referenzen wie "Pipe End" und alle Verzweigungen bleiben erhalten.
Duplizieren...: Es wird eine Kopie des selektierten Elements erstellt. Der alte Name wird mit neuer Versionsnummer beibehalten, sodass er wiederum eindeutig ist.
Neuer Sketch an Verlaufende...: Es wird ein normaler Sketch am Ende des Rohrverlaufs erstellt. Der Sketch steht in Beziehung zum Rohrverlauf (intern zu seiner End-Plane). Das Editieren des Rohrverlaufs wird die Beziehung erhalten, obwohl der Rohrverlauf durch das Editieren neu erstellt wird.
Neue 2D-Zeichnung an Verlaufende...: Es wird eine Zeichnung am Ende des Rohrverlaufs erstellt. Diese steht in Beziehung zum Rohrverlauf (intern zu seiner End-Plane). Das Editieren des Rohrverlaufs wird die Beziehung erhalten, obwohl der Rohrverlauf durch das Editieren neu erstellt wird.
Neue Plane einfügen...: Es wird eine Plane in Beziehung zum Ende des Rohrverlaufs erstellt. Dabei wird das normale Dialogfenster zur Plane-Erstellung geöffnet. Das Editieren des Rohrverlaufs wird die Beziehung erhalten, obwohl der Rohrverlauf durch das Editieren neu erstellt wird.
Neuen Verlauf an Verlaufende...: Es wird ein neuer Rohrverlauf am Ende des Rohrverlaufs erstellt. Der neue Rohrverlauf referenziert auf das Ende des bestehenden Rohrverlaufs (intern auf seine End-Plane) und der normale Rohrverlauf-Erstellungsdialog wird geöffnet. Das Editieren des Rohrverlaufs wird die Beziehung erhalten, obwohl der Rohrverlauf durch das Editieren neu erstellt wird.
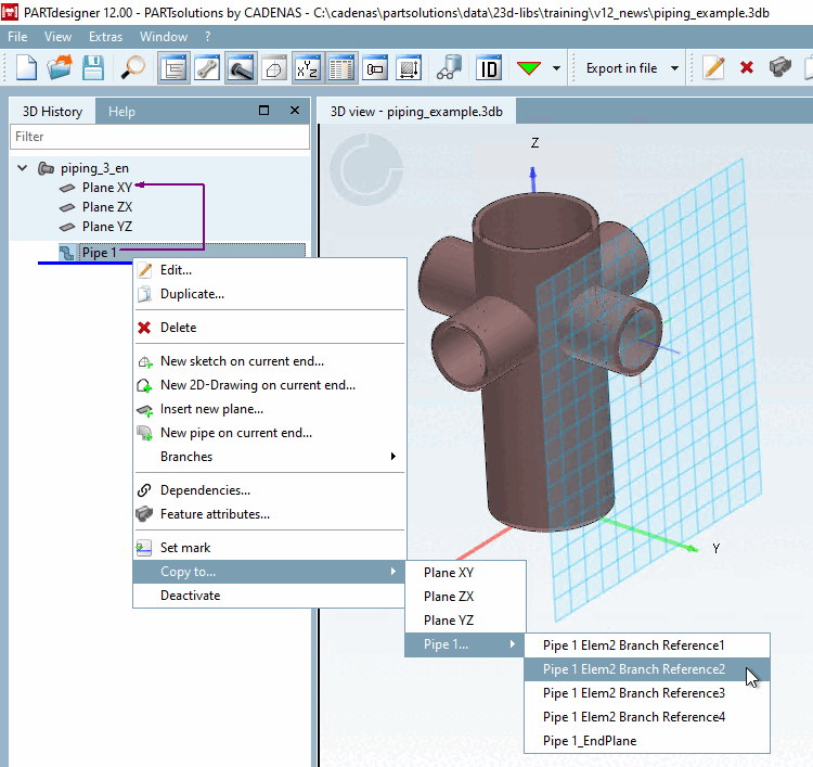
Abzweigungen: Der Kontextmenübefehl Abzweigungen erlaubt das Anfügen neuer Operationen auf einem selektieren Verzweigungselement und wird nur dann im Pipe-Kontextmenü angezeigt, wenn der Rohrverlauf mindestens ein Verzweigungselement enthält.
Das Untermenü zeigt alle möglichen Zweige. Bei Selektion eines Zweigs erscheint in der Vorschau als Markierung ein entsprechender Pfeil (siehe Abb. „Zweig bearbeiten“).
Abhängigkeiten...: Das Dialogfenster Abhängigkeiten wird geöffnet. Dieses zeigt die Verbindungen des aktuell gewählten Historienpunktes zu anderen Konstruktionsschritten in hierarchischer Auflistung.
Featureattribute...: Das Dockingfenster Flächenattribute wird geöffnet.
Markierung setzen: Setzt eine Markierung, an der Sie dann weitere Konstruktionsschritte einfügen können.
Kopieren nach...: Der Befehl erlaubt das Kopieren des selektierten Rohrverlaufs auf eine gewählte Ebene (Basisebene oder Endebenen des Teils selbst).
Die Selektion wird als Vorschau in der 3D Ansicht eingeblendet.
Das Kopieren eines Rohrverlaufs erstellt eine sogenannte "Deep Copy". Das bedeutet, dass alle seine Elemente neu erstellt werden. Dies führt zu einem Zustand, wo ursprünglicher Rohrverlauf und Kopie in keiner Weise verbunden sind (ausgenommen Verbindungen verursacht durch das Selektieren einer mit dem Rohr verbundenen Ebene). Das Editieren des Originals oder des kopierten Rohrverlaufs wird den jeweils anderen nicht beeinflussen.
Beachten Sie eventuelle Fehlermeldungen im Dockingfenster Benachrichtigungen und das Pipe-Icon mit dem grünen Ausrufezeichen
im Baum: Passen beispielsweise die Durchmesser
von End- und Startelement nicht zusammen, wird die Meldung "Die
Objekte sind nicht zusammenhängend“ ausgegeben. Sobald Sie die
Korrektur vornehmen, verschwindet das Icon.Deaktivieren: Das selektierte Element wird deaktiviert. (Weitere Informationen hierzu finden Sie unter Abschnitt 7.6.3.2, „Deaktivieren / Aktivieren Feature/Konstruktionsschritt“).


![[Hinweis]](https://webapi.partcommunity.com/service/help/latest/pages/de/partsolutions_user/doc/images/note.png)

