Im Folgenden finden Sie zu diesen 3 Vorgehensweisen entsprechende Beispiele:
EINE Fläche standardmäßig mit Neue Fase/Rundung erstellen... erstellen und dann pro Wiederholungsschritt EINE weiter Fläche selektieren und den Befehl Fläche(n) zu 'Blend xy' hinzufügen... verwenden.
Im Dialogfenster Fase/Rundung wird unter Flächen die Gesamtzahl der selektierten Flächen angezeigt. (Beim letzten Wiederholungsschritt also hier im Beispiel 5.)
Alle Kanten der einzelnen Flächen werden verrundet (bzw. gefast).
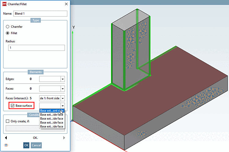
Alle Flächen in EINEM Schritt selektieren + Basisfläche definieren
Es werden nur diejenigen Kanten, welche an die Basisfläche angrenzen, verrundet (bzw. gefast). Die senkrechten Kanten am kleinen Quader beispielsweise werden im Gegensatz zur Anwendung ohne Basisfläche (vgl. oben) nicht verrundet.
Noch einmal die Ergebnisse der 3 Fälle in direkter Gegenüberstellung:
Alle Flächen selektieren in EINEM Schritt und dann den Befehl Neue Fase/Rundung erstellen... verwenden
-> Die gemeinsamen Schnittkanten aller Flächen werden verrundet (bzw. gefast).
EINE Fläche standardmäßig mit Neue Fase/Rundung erstellen... erstellen und dann pro Wiederholungsschritt EINE weiter Fläche selektieren und den Befehl Fläche(n) zu 'Blend xy' hinzufügen... verwenden.
-> Die Kanten aller selektierten Flächen werden verrundet (bzw. gefast).
Alle Flächen in EINEM Schritt selektieren + Basisfläche definieren
-> Die an die Basisfläche angrenzenden Kanten werden verrundet (bzw. gefast).

![[Hinweis]](https://webapi.partcommunity.com/service/help/latest/pages/de/partwarehouse/doc/images/note.png)










