Die
Schaltflächen unten zur Bestätigung der Platzierung sind noch inaktiv.
Mit Klick auf
können Sie die Platzierungsaktion
abbrechen.
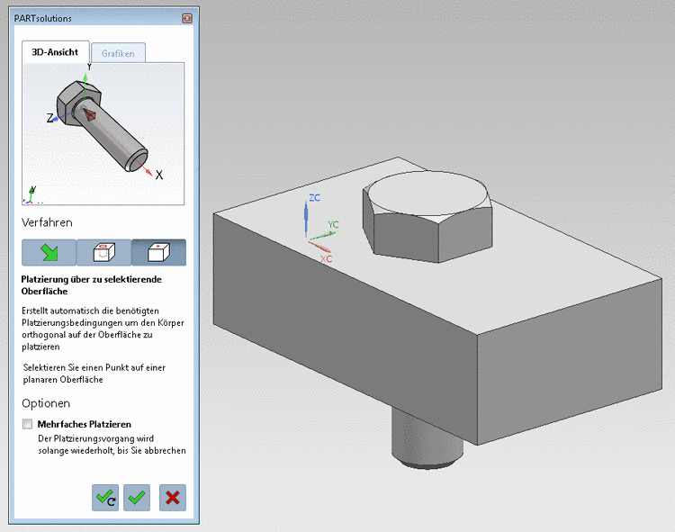
Klicken Sie auf die Schaltfläche Auf Fläche
.-> Die 3D-Ansicht im Platzierungsdialog zeigt nun die möglichen Anfügepunkte. (Sollten mehrere Anfügepunkte möglich sein, werden im Platzierungsdialog entsprechende Hinweise angezeigt.)
-> Im Platzierungsdialog auf der Registerseite Grafiken finden Sie 3D-Bilder des Bauteils oder technische Ansichten (sofern vorhanden).
Klicken Sie auf Einmal platzieren
oder Mehrfach
platzieren
.Optional weitere Platzierungen vornehmen oder Platzierungsdialog schließen

![[Hinweis]](https://webapi.partcommunity.com/service/help/latest/pages/de/partsolutions_user/doc/images/note.png)


